
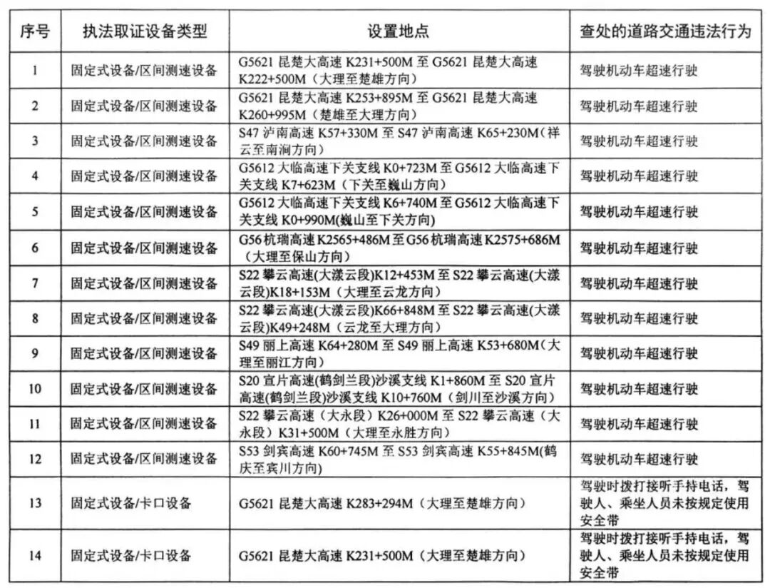
为维护道路交通管理秩序,有效遏制交通违法行为,预防和减少道路交通事故的发生,营造良好道路通行环境,大理州公安局交通管理支队决定自2025年12月5日起,在大理州辖区高速公路启用以下95套交通技术监控设备,依据《中华人民共和国行政处罚法》《中华人民共和国道路交通安全法》《云南省道路交通安全条例》等法律法规规定,现向社会公示监控设备设置地点及查处的道路交通违法行为,请广大群众自觉遵守交通法规,共同维护道路交通秩序。





特此通告。
大理州公安局交通管理支队
2025年11月26日
编辑:施晓倩
责编:李玲
终审:洪长青




